haodelvshi@163.com 400-0536-148
山东豪德律师事务所 地址:中国•潍坊高新区梨园街7329号德润公馆 电话:400-0536-148 邮箱:haodelvshi@163.com
山东豪德(济南)律师事务所 地址:中国•济南市历下区经十路9777号鲁商国奥城5号楼1818室 电话:0531-82369998
山东豪德(青岛)律师事务所 地址:中国·青岛市崂山区深圳路101号33号楼青铁大厦18楼 电话:0532-83959336
0532-83959337
邮箱:haudqingdao@163.com
山东豪德(西海岸)律师事务所 地址:中国·青岛市黄岛区九连山路2号鑫江中心A座9A1 电话:0532-88977028
山东豪德(三亚)律师事务所 地址:中国·三亚市崖州区招商科创广场T1栋711号 电话:0898—38200688
吉尔吉斯斯坦豪德律师事务所 地址:吉尔吉斯斯坦比什凯克伏龙芝大街430号
豪德塔吉克斯坦办事处 地址:苦盏市胡恰克达区20号,科系·马特布奥特大厦10楼

当前位置: 首页> 豪德动态

民营企业人员涉贪污、受贿类犯罪处罚规则新旧对比及合规建设要义

发布日期:2026-04-20 09:20    本文作者:豪德律师网    阅读次数:23

2026 年 5 月 1 日起施行的《关于办理贪污贿赂刑事案件适用法律若干问题的解释(二)》(法释〔2026〕6 号,以下简称《解释(二)》),与 2016 年《关于办理贪污贿赂刑事案件适用法律若干问题的解释》(法释〔2016〕9 号,以下简称 2016 年旧解释)形成体系衔接,结合《刑法修正案(十一)》《刑法修正案(十二)》与民营经济平等保护要求,全面统一民营企业人员与公职人员贪污、受贿关联犯罪的定罪量刑标准,追诉时效、从旧兼从轻适用规则同步明晰,民营企业刑事合规已成为经营发展的刚性底线。

01


民营企业人员涉贪污、受贿关联罪名及适用逻辑

民营企业工作人员不具有国家工作人员身份,其涉贪腐行为对应刑法贪污、受贿类关联罪名,《解释(二)》确立参照适用、同标同罚核心规则:

职务侵占罪→参照贪污罪标准执行;

非国家工作人员受贿罪→参照受贿罪标准执行;

对非国家工作人员行贿罪→参照行贿罪标准执行;

挪用资金罪→参照挪用公款罪标准执行。

上述规则彻底消除企业所有制差异带来的处罚落差,实现国企、民企人员贪腐行为同等认定、同量刑罚。

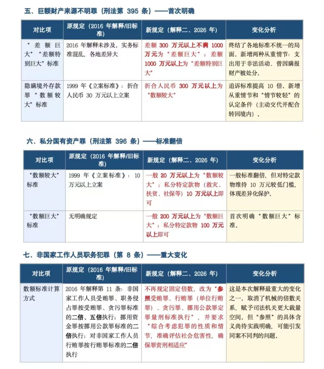
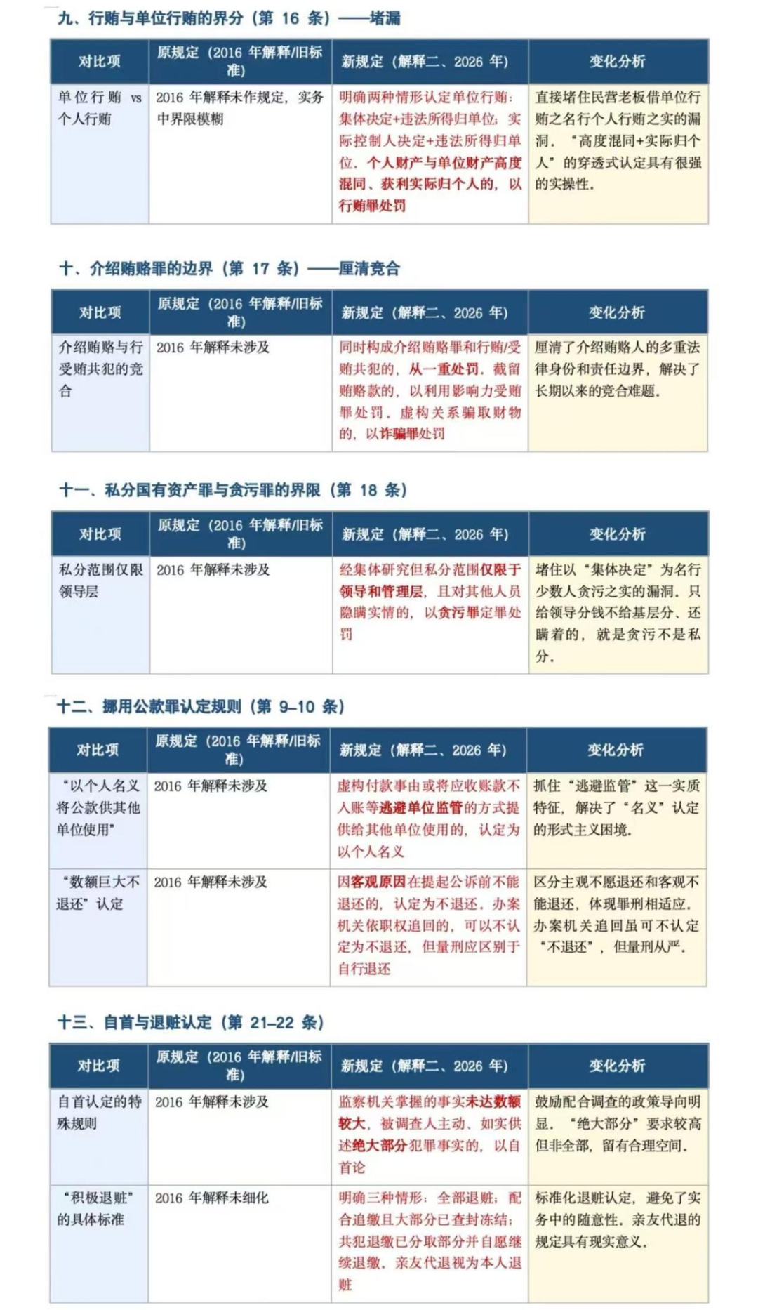
贪污贿赂司法解释新旧对比分析

《解释》(2016)vs《解释(二)》(2026)

法释〔2016〕9号 vs 法释〔2026〕6号

图片
图片
图片
图片
图片

02


民营企业人员涉贪腐犯罪处罚的核心变革

追责平等化:彻底摒弃 “民企贪腐处罚轻” 认知,民企高管、业务、财务人员受贿、职务侵占、挪用资金,与公职人员同尺度定罪量刑;

规制更严格:入罪门槛降低,小额贪腐附从重情节直接入罪,监管无模糊地带;

责任穿透化:个人与单位财产混同、利益归个人的,穿透认定为个人犯罪,杜绝以 “单位利益” 规避个人追责;

规制精细化:期权腐败、斡旋受贿、第三方撮合、特定财物等隐性行为均被明确入罪,监管无盲区;

追赃彻底化:不正当利益全额追缴,挥霍、转移、转化的赃款赃物,仍可追缴等值财产,违法成本全覆盖。

03


加强企业现代治理与合规建设的核心价值

《解释(二)》构建的严密刑事规制 + 平等保护新格局,标志着反商业贿赂合规从企业可选项变为生存刚需,其价值贯穿经营全链条:

守护生存底线:合规是规避单位犯罪双罚制、防范高管牢狱风险的生命线,从源头杜绝 “人财两空”;

兑现平等保护:合规是民企享受公平准入、招投标、金融授信的入场券,无合规则平等保护转化为同等追责;

保全经营成果:合规是阻断违法资金流转、防范追赃挽损的防火墙,守住合法财产不被清零;

抵御新型风险:合规是识别期权腐败、利益输送、财产混同风险的防毒盾,应对隐性腐败主动前置;

锻造核心竞争力:合规是完善治理、优化流程、提升品牌信任的软实力,让企业聚焦创新与质量竞争;

履行法治责任:合规是斩断权钱勾连、净化营商环境、践行反腐败战略的社会责任,彰显企业法治担当。

04


加强企业现代治理与合规建设的实施路径

(一)完善现代治理架构,筑牢合规顶层根基

1. 健全股东会、董事会、监事会、经理层权责边界,董事会对合规负最终责任,设立合规 / 审计委员会,保障合规部门独立履职与直接报告权限。

2. 严格区分企业法人财产与股东 / 高管个人财产,杜绝公私账户混用、资金随意拆借、费用混报,防范穿透追责风险。

3. 压实实控人、高管合规第一责任,将合规纳入绩效考核与职务晋升,破除 “集体决策免责” 误区。

(二)构建全流程合规制度,实现风险前置防控

1. 制定商业贿赂、利益输送、账外回扣等刚性负面清单,明确数额红线与禁止行为边界。

2. 建立事前合规尽调、事中合规审查、事后自查整改的全流程管控机制,所有利益往来明示入账、全程留痕。

3. 针对生态环境、财政金融、安全生产、食品药品、教育医疗、招投标等高风险领域,制定专项合规细则。

(三)紧盯重点领域与关键岗位,精准压降高发风险

1. 对高管、财务、采购、销售、招投标等关键岗位,落实不相容岗位分离、双人复核、定期轮岗、离任审计制度。

2. 规范礼品馈赠、商务招待、佣金折扣等行为,明确限额与审批流程,特殊财物往来须经合规审核与公允定价。

3. 与第三方合作方签订廉洁合规协议,将合规要求嵌入合作全周期,防范间接贿赂风险。

(四)规范财务资金管理,守住财产安全底线

1. 严格执行财务制度,确保所有支出具备真实业务背景与完整凭证,切断贿赂资金流转链条。

2. 强化常态化审计监督,重点核查异常支付、关联交易、大额资金往来,及时纠偏违规行为。

3. 建立违法所得识别与隔离机制,用好积极退赃从宽政策,最大限度降低财产损失。

(五)强化全员培训与责任落实,筑牢合规思想防线

1. 面向全员开展《解释(二)》专项培训,结合典型案例明晰刑事风险与行为边界。

2. 组织全员签订廉洁从业承诺书,强化合规底线意识。

3. 建立违规问责机制,对违反合规制度的行为严肃处理,涉嫌犯罪的及时移送司法机关。

(六)建立自查自纠与应急机制,用好从宽政策红利

1. 每季度开展反商业贿赂、职务侵占、挪用资金专项自查,建立问题台账与整改闭环。

2. 发现违规线索快速处置,固定证据、追缴违规所得;涉及刑事风险的主动配合调查,依法争取从宽处理。

3. 妥善适用从旧兼从轻原则,规范处置历史遗留不规范经营行为。

(七)培育合规文化,实现长效治理升级

1. 塑造 “合规创造价值、廉洁保障发展” 的企业文化,摒弃违规逐利的错误理念。

2. 紧跟法律法规更新动态,持续迭代优化合规体系,定期开展第三方合规评估。

3. 以合规倒逼治理升级,聚焦技术创新与质量提升,实现可持续高质量发展。

《解释(二)》与 2016 年旧解释的衔接适用,完成了民营经济平等保护从立法原则到司法实践的落地,数额三档标准统一、量刑对标公职、追诉与溯及规则清晰,民营企业人员涉贪污、受贿关联犯罪的处罚体系全面定型。在刑事法网日趋严密、反腐治理纵深推进的新时代,唯有以现代治理重构经营流程、以合规体系筑牢法治底线,才能在公平竞争中行稳致远,实现经济效益与法治责任的有机统一。

图片