haodelvshi@163.com 400-0536-148
山东豪德律师事务所 地址:中国•潍坊高新区梨园街7329号德润公馆 电话:400-0536-148 邮箱:haodelvshi@163.com
山东豪德(济南)律师事务所 地址:中国•济南市历下区经十路9777号鲁商国奥城5号楼1818室 电话:0531-82369998
山东豪德(青岛)律师事务所 地址:中国·青岛市崂山区深圳路101号33号楼青铁大厦18楼 电话:0532-83959336
0532-83959337
邮箱:haudqingdao@163.com
山东豪德(西海岸)律师事务所 地址:中国·青岛市黄岛区九连山路2号鑫江中心A座9A1 电话:0532-88977028
山东豪德(三亚)律师事务所 地址:中国·三亚市崖州区招商科创广场T1栋711号 电话:0898—38200688
吉尔吉斯斯坦豪德律师事务所 地址:吉尔吉斯斯坦比什凯克伏龙芝大街430号
豪德塔吉克斯坦办事处 地址:苦盏市胡恰克达区20号,科系·马特布奥特大厦10楼

当前位置: 首页> 豪德动态 > 合规要闻

合规依据|国家发展发改委 商务部发布2021年版外资准入负面清单

发布日期:2021-12-30 16:55    本文作者:豪德律师网    阅读次数:2612

图片

中华人民共和国国家发展和改革委员会

中华人民共和国商务部

47

 

《外商投资准入特别管理措施(负面清单)(2021年版)》已经2021918日国家发展和改革委员会第18次委务会议审议通过和商务部审签,并经党中央、国务院同意,现予以发布,自202211日起施行。

国家发展和改革委员会主任:何立峰

商务部部长:王文涛

20211227

 

 

经党中央、国务院同意,国家发展改革委、商务部于20211227日发布第47号令第48号令,分别发布了《外商投资准入特别管理措施(负面清单)(2021年版)》和《自由贸易试验区外商投资准入特别管理措施(负面清单)(2021年版)》,自202211日起施行。《外商投资准入特别管理措施(负面清单)(2020年版)》和《自由贸易试验区外商投资准入特别管理措施(负面清单)(2020年版)》同时废止。

今年是“十四五”开局之年,也是中国加入世界贸易组织20周年。进一步缩减外资准入负面清单,是中国扩大高水平开放,推动经济高质量发展的重要举措。同时,也是中国同世界分享发展机遇,推动经济全球化朝着更加开放、包容、普惠、平衡、共赢方向发展的实际行动。

 

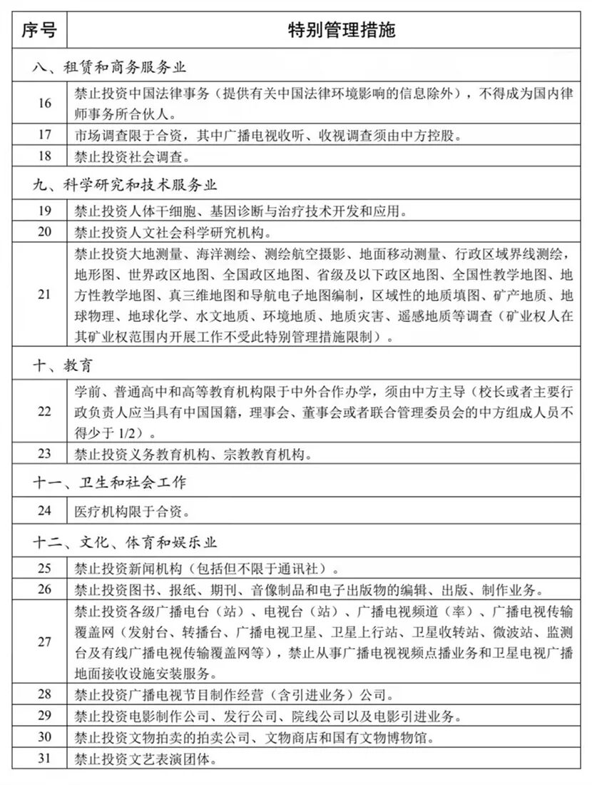
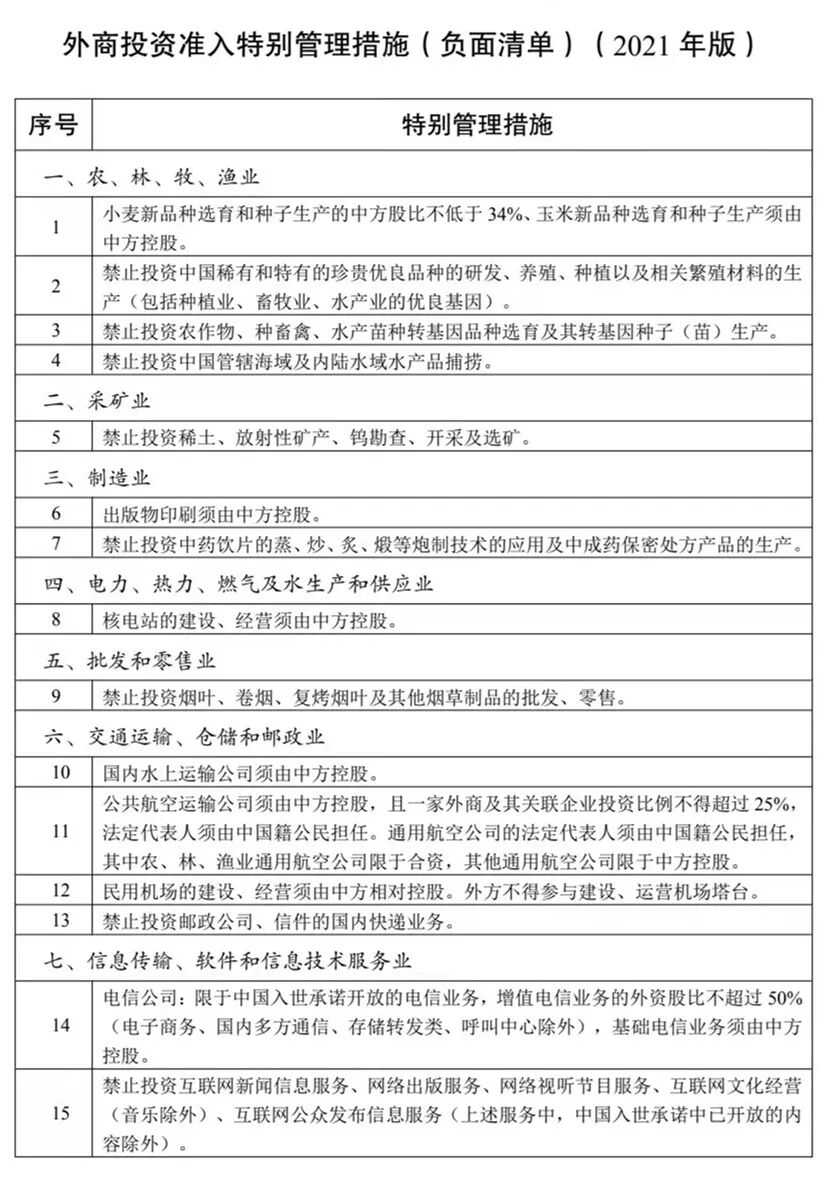
2021年版全国和自贸试验区外资准入负面清单进一步缩减至31条、27条,压减比例分别为6.1%10%主要变化:

一是进一步深化制造业开放。汽车制造领域,取消乘用车制造外资股比限制以及同一家外商可在国内建立两家及两家以下生产同类整车产品的合资企业的限制。广播电视设备制造领域,取消外商投资卫星电视广播地面接收设施及关键件生产的限制,按照内外资一致原则管理。本次修订,实现了自贸试验区负面清单制造业条目清零。

二是自贸试验区探索放宽服务业准入。市场调查领域,除广播电视收听、收视调查须由中方控股外,取消外资准入限制。社会调查领域,允许外商投资社会调查,但要求中方股比不低于67%,法人代表应当具有中国国籍。

三是提高外资准入负面清单精准度。在负面清单说明部分增加从事外资准入负面清单禁止投资领域业务的境内企业到境外发行股份并上市交易的,应当经国家有关主管部门审核同意,境外投资者不得参与企业经营管理,其持股比例参照境外投资者境内证券投资管理有关规定执行,由证监会和有关主管部门按规定对从事负面清单禁止领域业务的境内企业到境外上市融资实行精准化管理。需要说明的是,应当经国家有关主管部门审核同意系指审核同意境内企业赴境外上市不适用负面清单禁止性规定,而不是指审核境内企业赴境外上市的活动本身。

四是优化外资准入负面清单管理。根据《外商投资法实施条例》,在负面清单说明部分增加“外商投资企业在中国境内投资,应符合外商投资准入负面清单的有关规定”。做好外资准入负面清单与市场准入负面清单衔接,在负面清单说明部分增加“境内外投资者统一适用《市场准入负面清单》的有关规定”。

国家发展改革委将会同商务部等部门、各地区深入实施准入前国民待遇加负面清单管理制度,落实好2021年版全国和自贸试验区外资准入负面清单,对负面清单之外的领域按照内外资一致原则管理、给予外商投资企业国民待遇,并在扩大开放中维护国家安全。

 

 

外商投资准入特别管理措施

(负面清单)(2021年版)

说明

 

一、《外商投资准入特别管理措施(负面清单)》(以下简称《外商投资准入负面清单》)统一列出股权要求、高管要求等外商投资准入方面的特别管理措施。《外商投资准入负面清单》之外的领域,按照内外资一致原则实施管理。境内外投资者统一适用《市场准入负面清单》的有关规定。

二、境外投资者不得作为个体工商户、个人独资企业投资人、农民专业合作社成员,从事投资经营活动。

三、外商投资企业在中国境内投资,应符合《外商投资准入负面清单》的有关规定。

四、有关主管部门在依法履行职责过程中,对境外投资者拟投资《外商投资准入负面清单》内领域,但不符合《外商投资准入负面清单》规定的,不予办理许可、企业登记注册等相关事项;涉及固定资产投资项目核准的,不予办理相关核准事项。投资有股权要求的领域,不得设立外商投资合伙企业。

五、经国务院有关主管部门审核并报国务院批准,特定外商投资可以不适用《外商投资准入负面清单》中相关领域的规定。

 

六、从事《外商投资准入负面清单》禁止投资领域业务的境内企业到境外发行股份并上市交易的,应当经国家有关主管部门审核同意,境外投资者不得参与企业经营管理,其持股比例参照境外投资者境内证券投资管理有关规定执行。

七、境内公司、企业或自然人以其在境外合法设立或控制的公司并购与其有关联关系的境内公司,按照外商投资、境外投资、外汇管理等有关规定办理。

八、《外商投资准入负面清单》中未列出的文化、金融等领域与行政审批、资质条件、国家安全等相关措施,按照现行规定执行。

九、《内地与香港关于建立更紧密经贸关系的安排》及其后续协议、《内地与澳门关于建立更紧密经贸关系的安排》及其后续协议、《海峡两岸经济合作框架协议》及其后续协议、我国缔结或者参加的国际条约、协定对境外投资者准入待遇有更优惠规定的,可以按照相关规定执行。在自由贸易试验区等特殊经济区域对符合条件的投资者实施更优惠开放措施的,按照相关规定执行。

十、《外商投资准入负面清单》由国家发展改革委、商务部会同有关部门负责解释。

十一、2020623日国家发展改革委、商务部发布的2020年版《外商投资准入负面清单》自202211日起废止。

图片

 

图片


文章来源:中华人民共和国国家发展和改革委员会